Instance Verification Kit (IVK)
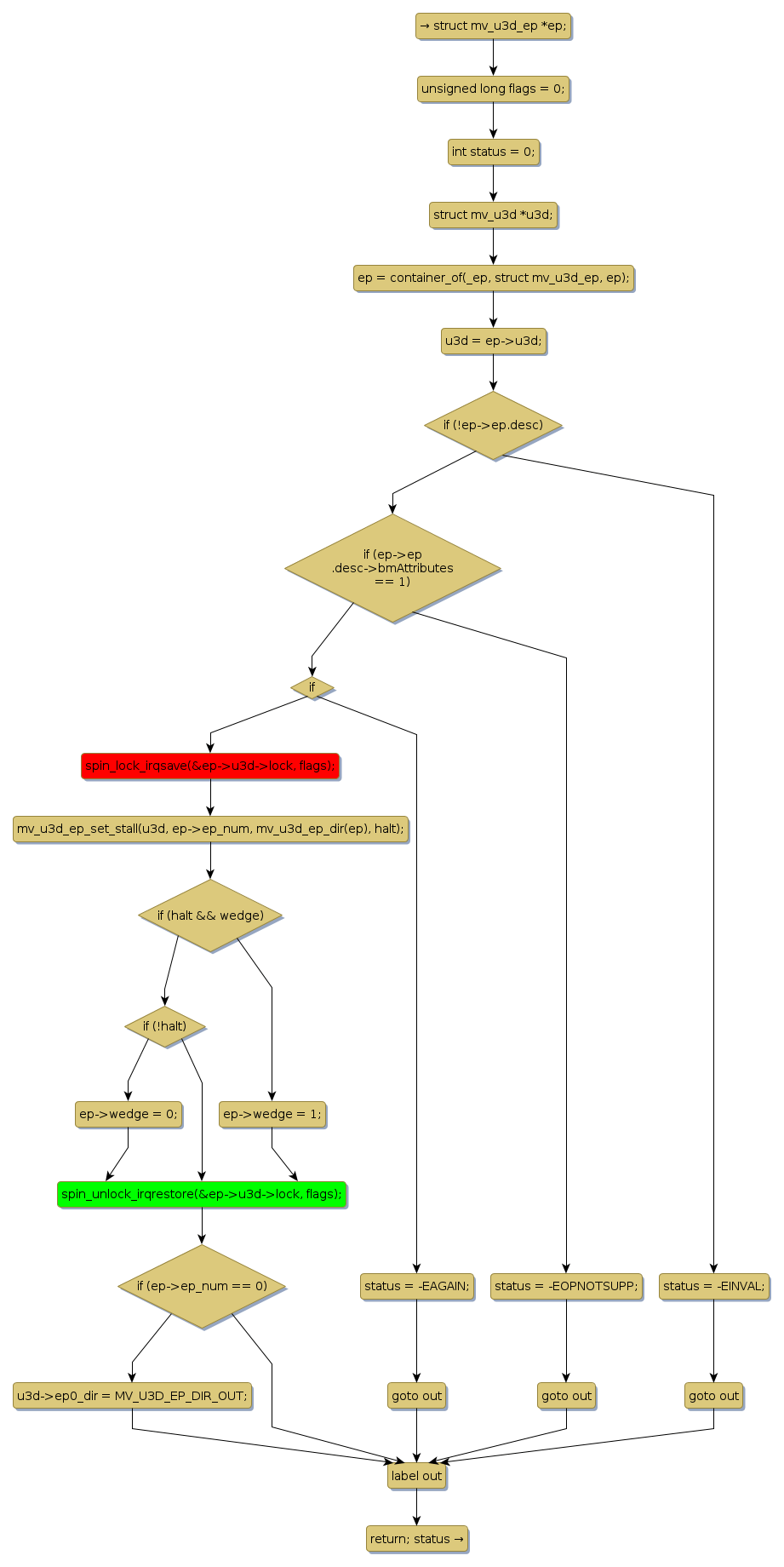
spin lock @ [24710+41+/linux-3.19-rc1/drivers/usb/gadget/udc/mv_u3d_core.c]
Instance Signature: lock
|
The Matching Pair Graph:
|
|
Function Name
|
Control Flow Graph (CFG)
|
Events Flow Graph (EFG)
|
Source Correspondence
|
|
mv_u3d_ep_set_halt_wedge
|
|
|
[24121+24+/linux-3.19-rc1/drivers/usb/gadget/udc/mv_u3d_core.c]
|